黄山职业技术学院

211 | 985 | 双一流 | 理工
安徽省 高职(专科) 省重点 公办

立德树人崇技强能

0559-2596955,0559-2596958

http://www.hszy.edu.cn/

图片

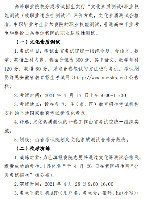
黄山职业技术学院2021年分类考试招生章程

2022-06-20 22:12:35      分享至:

10.png

11.png

12.png

13.png

14.png

15.png

16.png

17.png

18.png

19.png

黄山职业技术学院2021年分类考试招生章程

2022-06-20 22:12:35

10.png

11.png

12.png

13.png

14.png

15.png

16.png

17.png

18.png

19.png